Kapitel 7 Modell und Wirklichkeit
“If something is real, then it cannot be causal, because causality is a mental construct that is not well defined.” (Pearl, 2009d)
7.1 Simpson Paradox
Als Simpson-Paradox wird das Phänomen beschrieben, bei dem ein Ereignis “C” die Wahrscheinlichkeit für “E” in einer Population “p” erhöht und gleichzeitig die Wahrscheinlichkeit von “E” in jeder Teilpopulation von “p” verringert (Pearl, 2009d).
Vereinfacht ausgedrückt stellt sich eine statistische Beziehung innerhalb der Grundgesamtheit dar, obwohl dieser Zusammenhang in jeder Teilgruppe (Cluster) der Grundgesamtheit in umgekehrter Weise vorliegt.
Im folgenden Beispiel wird ein Sample generiert, dass die Daten für 1000 Mitarbeiter eines Unternehmens beinhaltet. Dabei werden die Aspekte Bildung (education), hierarchisches Level (management) und Gehalt (salary) berücksichtigt.
Im folgenden R-Beispiel werden die beiden Bibliotheken “dplyr” (Wickham, François, Henry & Müller, 2021) und “scales” (Wickham & Seidel, 2020) eingesetzt.
# Adaptiert Paul van der Laken (2017):
# https://rpubs.com/lakenp/simpsonsparadox
library(dplyr)
library(scales)
set.seed(1899)
n = 1000
Management = rbinom(n, 2, 0.5)
Education = rnorm(n) + Management
Salary = Management * 2 + rnorm(n) - Education * 0.3
Salary = sample(1000:1100,1) + rescale(Salary, to = c(0, 10000))
Education = rescale(Education, to = c(0, 7))
Management = factor(Management, labels = c("Low", "Medium", "High"))
data <- data.frame(Salary, Education, Management)Der Plot der für Bildung und Gehalt lässt einen positiven Trend vermuten, der sich in einer Regressionsanalyse bestätigt.
plot (data$Education, data$Salary,
xlab="Education", ylab="Salary",
xlim=c(0,8), ylim =c(1000,12000))
Mit einem signifikant positiven Regressionskoeffizienten (\(\beta\)=440.18, t=10.59, p≤0.001) wird ein positiver Zusammenhang zwischen Bildung und Gehalt aufgezeigt.
summary(lm(Salary~Education, data))##
## Call:
## lm(formula = Salary ~ Education, data = data)
##
## Residuals:
## Min 1Q Median 3Q Max
## -6042.2 -1100.3 -15.4 1143.1 4491.3
##
## Coefficients:
## Estimate Std. Error t value Pr(>|t|)
## (Intercept) 4978.04 136.08 36.58 <2e-16 ***
## Education 440.18 41.58 10.59 <2e-16 ***
## ---
## Signif. codes: 0 '***' 0.001 '**' 0.01 '*' 0.05 '.' 0.1 ' ' 1
##
## Residual standard error: 1622 on 998 degrees of freedom
## Multiple R-squared: 0.1009, Adjusted R-squared: 0.1
## F-statistic: 112.1 on 1 and 998 DF, p-value: < 2.2e-16
# Plot mit Regressionsgerade und Konfidenzintervall
ggplot(data, aes(Education, Salary)) +
geom_point (alpha = alpha) +
geom_smooth (method = 'lm') +
theme_minimal()
Das Erscheinungsbild ändert sich unter Berücksichtigung der hierarchischen Level.
# Plot unter Berücksichtigung der hierarchischen Level
ggplot (data, aes(Education,Salary)) + geom_point(aes(color=Management)) +
theme_minimal()
Unter Berücksichtigung des hierarchischen Levels zeigt sich in einer hierarischen linearen Regression (Bliese, 2013), hier mit der Programmbibliothek “NLME”; (J, D, S, Sarkar D & Team, 2022) durchgeführt, dass Bildung innerhalb der hierarchischen Level einen negativen Zusammenhang mit dem Gehalt aufweist (\(\beta\)= -326.82, t=-9.72 , p≤0.001).
# Multilevel-Regression (Random-Intercept und Fixed-Slope)
# nlme gibt auch die p-Werte der Koeffizienten aus
library(nlme)
random.intercept <- lme (Salary ~ Education,
random=~1|Management, data)
summary(random.intercept)## Linear mixed-effects model fit by REML
## Data: data
## AIC BIC logLik
## 16739.31 16758.93 -8365.653
##
## Random effects:
## Formula: ~1 | Management
## (Intercept) Residual
## StdDev: 2207.795 1042.461
##
## Fixed effects: Salary ~ Education
## Value Std.Error DF t-value p-value
## (Intercept) 7378.334 1279.3284 996 5.767349 0
## Education -326.825 33.6107 996 -9.723829 0
## Correlation:
## (Intr)
## Education -0.081
##
## Standardized Within-Group Residuals:
## Min Q1 Med Q3 Max
## -3.60338821 -0.69481258 -0.00125692 0.69642213 3.04243825
##
## Number of Observations: 1000
## Number of Groups: 3
# Plot der Regressionsgeraden für die verschiedenen hierarchischen Level
ggplot(data, aes(Education, Salary)) + geom_point(aes(col=Management),
alpha = alpha) + geom_smooth(aes(col = Management),
method = 'lm') + theme_minimal()
Um Daten auf dieses Phänomen zu untersuchen wurde das R-Programm-Bibliothek “Simpsons” entwickelt (Kievit & Epskamp, 2015), welches im Folgenden mit der R-Programm-Bibliothek “mclust” (Scrucca, Fop, Murphy & Raftery, 2016) eingesetzt wird. Im folgenden Beispiel werden die Label (“Low”,“Medium” und “High”) der Variable Management in die Cluster-ID-Variable Level konvertiert. Im Ergebnis werden die Regressionsgeraden für das gesamte Sample, sowie für die Subsample (Cluster-ID) bestimmt und auf signifikante Unterschiedlichkeit überprüft.
# Multilevel-Regression (Random-Intercept und Fixed-Slope)
library(Simpsons)
data$Level=0
data$Level <- ifelse (data$Management=="Low",1, data$Level)
data$Level <- ifelse (data$Management=="Medium",2, data$Level)
data$Level <- ifelse (data$Management=="High",3, data$Level)
Simpsons(Education, Salary, clusterid=data$Level, data, nrep=500)
##
|
| | 0%
|
| | 1%
|
|= | 1%
|
|= | 2%
|
|== | 2%
|
|== | 3%
|
|=== | 4%
|
|=== | 5%
|
|==== | 5%
|
|==== | 6%
|
|===== | 7%
|
|===== | 8%
|
|====== | 8%
|
|====== | 9%
|
|======= | 9%
|
|======= | 10%
|
|======= | 11%
|
|======== | 11%
|
|======== | 12%
|
|========= | 12%
|
|========= | 13%
|
|========== | 14%
|
|========== | 15%
|
|=========== | 15%
|
|=========== | 16%
|
|============ | 17%
|
|============ | 18%
|
|============= | 18%
|
|============= | 19%
|
|============== | 19%
|
|============== | 20%
|
|============== | 21%
|
|=============== | 21%
|
|=============== | 22%
|
|================ | 22%
|
|================ | 23%
|
|================= | 24%
|
|================= | 25%
|
|================== | 25%
|
|================== | 26%
|
|=================== | 27%
|
|=================== | 28%
|
|==================== | 28%
|
|==================== | 29%
|
|===================== | 29%
|
|===================== | 30%
|
|===================== | 31%
|
|====================== | 31%
|
|====================== | 32%
|
|======================= | 32%
|
|======================= | 33%
|
|======================== | 34%
|
|======================== | 35%
|
|========================= | 35%
|
|========================= | 36%
|
|========================== | 37%
|
|========================== | 38%
|
|=========================== | 38%
|
|=========================== | 39%
|
|============================ | 39%
|
|============================ | 40%
|
|============================ | 41%
|
|============================= | 41%
|
|============================= | 42%
|
|============================== | 42%
|
|============================== | 43%
|
|=============================== | 44%
|
|=============================== | 45%
|
|================================ | 45%
|
|================================ | 46%
|
|================================= | 47%
|
|================================= | 48%
|
|================================== | 48%
|
|================================== | 49%
|
|=================================== | 49%
|
|=================================== | 50%
|
|=================================== | 51%
|
|==================================== | 51%
|
|==================================== | 52%
|
|===================================== | 52%
|
|===================================== | 53%
|
|====================================== | 54%
|
|====================================== | 55%
|
|======================================= | 55%
|
|======================================= | 56%
|
|======================================== | 57%
|
|======================================== | 58%
|
|========================================= | 58%
|
|========================================= | 59%
|
|========================================== | 59%
|
|========================================== | 60%
|
|========================================== | 61%
|
|=========================================== | 61%
|
|=========================================== | 62%
|
|============================================ | 62%
|
|============================================ | 63%
|
|============================================= | 64%
|
|============================================= | 65%
|
|============================================== | 65%
|
|============================================== | 66%
|
|=============================================== | 67%
|
|=============================================== | 68%
|
|================================================ | 68%
|
|================================================ | 69%
|
|================================================= | 69%
|
|================================================= | 70%
|
|================================================= | 71%
|
|================================================== | 71%
|
|================================================== | 72%
|
|=================================================== | 72%
|
|=================================================== | 73%
|
|==================================================== | 74%
|
|==================================================== | 75%
|
|===================================================== | 75%
|
|===================================================== | 76%
|
|====================================================== | 77%
|
|====================================================== | 78%
|
|======================================================= | 78%
|
|======================================================= | 79%
|
|======================================================== | 79%
|
|======================================================== | 80%
|
|======================================================== | 81%
|
|========================================================= | 81%
|
|========================================================= | 82%
|
|========================================================== | 82%
|
|========================================================== | 83%
|
|=========================================================== | 84%
|
|=========================================================== | 85%
|
|============================================================ | 85%
|
|============================================================ | 86%
|
|============================================================= | 87%
|
|============================================================= | 88%
|
|============================================================== | 88%
|
|============================================================== | 89%
|
|=============================================================== | 89%
|
|=============================================================== | 90%
|
|=============================================================== | 91%
|
|================================================================ | 91%
|
|================================================================ | 92%
|
|================================================================= | 92%
|
|================================================================= | 93%
|
|================================================================== | 94%
|
|================================================================== | 95%
|
|=================================================================== | 95%
|
|=================================================================== | 96%
|
|==================================================================== | 97%
|
|==================================================================== | 98%
|
|===================================================================== | 98%
|
|===================================================================== | 99%
|
|======================================================================| 99%
|
|======================================================================| 100%
##
|
| | 0%
|
| | 1%
|
|= | 1%
|
|= | 2%
|
|== | 2%
|
|== | 3%
|
|=== | 4%
|
|=== | 5%
|
|==== | 5%
|
|==== | 6%
|
|===== | 7%
|
|===== | 8%
|
|====== | 8%
|
|====== | 9%
|
|======= | 9%
|
|======= | 10%
|
|======= | 11%
|
|======== | 11%
|
|======== | 12%
|
|========= | 12%
|
|========= | 13%
|
|========== | 14%
|
|========== | 15%
|
|=========== | 15%
|
|=========== | 16%
|
|============ | 17%
|
|============ | 18%
|
|============= | 18%
|
|============= | 19%
|
|============== | 19%
|
|============== | 20%
|
|============== | 21%
|
|=============== | 21%
|
|=============== | 22%
|
|================ | 22%
|
|================ | 23%
|
|================= | 24%
|
|================= | 25%
|
|================== | 25%
|
|================== | 26%
|
|=================== | 27%
|
|=================== | 28%
|
|==================== | 28%
|
|==================== | 29%
|
|===================== | 29%
|
|===================== | 30%
|
|===================== | 31%
|
|====================== | 31%
|
|====================== | 32%
|
|======================= | 32%
|
|======================= | 33%
|
|======================== | 34%
|
|======================== | 35%
|
|========================= | 35%
|
|========================= | 36%
|
|========================== | 37%
|
|========================== | 38%
|
|=========================== | 38%
|
|=========================== | 39%
|
|============================ | 39%
|
|============================ | 40%
|
|============================ | 41%
|
|============================= | 41%
|
|============================= | 42%
|
|============================== | 42%
|
|============================== | 43%
|
|=============================== | 44%
|
|=============================== | 45%
|
|================================ | 45%
|
|================================ | 46%
|
|================================= | 47%
|
|================================= | 48%
|
|================================== | 48%
|
|================================== | 49%
|
|=================================== | 49%
|
|=================================== | 50%
|
|=================================== | 51%
|
|==================================== | 51%
|
|==================================== | 52%
|
|===================================== | 52%
|
|===================================== | 53%
|
|====================================== | 54%
|
|====================================== | 55%
|
|======================================= | 55%
|
|======================================= | 56%
|
|======================================== | 57%
|
|======================================== | 58%
|
|========================================= | 58%
|
|========================================= | 59%
|
|========================================== | 59%
|
|========================================== | 60%
|
|========================================== | 61%
|
|=========================================== | 61%
|
|=========================================== | 62%
|
|============================================ | 62%
|
|============================================ | 63%
|
|============================================= | 64%
|
|============================================= | 65%
|
|============================================== | 65%
|
|============================================== | 66%
|
|=============================================== | 67%
|
|=============================================== | 68%
|
|================================================ | 68%
|
|================================================ | 69%
|
|================================================= | 69%
|
|================================================= | 70%
|
|================================================= | 71%
|
|================================================== | 71%
|
|================================================== | 72%
|
|=================================================== | 72%
|
|=================================================== | 73%
|
|==================================================== | 74%
|
|==================================================== | 75%
|
|===================================================== | 75%
|
|===================================================== | 76%
|
|====================================================== | 77%
|
|====================================================== | 78%
|
|======================================================= | 78%
|
|======================================================= | 79%
|
|======================================================== | 79%
|
|======================================================== | 80%
|
|======================================================== | 81%
|
|========================================================= | 81%
|
|========================================================= | 82%
|
|========================================================== | 82%
|
|========================================================== | 83%
|
|=========================================================== | 84%
|
|=========================================================== | 85%
|
|============================================================ | 85%
|
|============================================================ | 86%
|
|============================================================= | 87%
|
|============================================================= | 88%
|
|============================================================== | 88%
|
|============================================================== | 89%
|
|=============================================================== | 89%
|
|=============================================================== | 90%
|
|=============================================================== | 91%
|
|================================================================ | 91%
|
|================================================================ | 92%
|
|================================================================= | 92%
|
|================================================================= | 93%
|
|================================================================== | 94%
|
|================================================================== | 95%
|
|=================================================================== | 95%
|
|=================================================================== | 96%
|
|==================================================================== | 97%
|
|==================================================================== | 98%
|
|===================================================================== | 98%
|
|===================================================================== | 99%
|
|======================================================================| 99%
|
|======================================================================| 100%
##
|
| | 0%
|
| | 1%
|
|= | 1%
|
|= | 2%
|
|== | 2%
|
|== | 3%
|
|=== | 4%
|
|=== | 5%
|
|==== | 5%
|
|==== | 6%
|
|===== | 7%
|
|===== | 8%
|
|====== | 8%
|
|====== | 9%
|
|======= | 9%
|
|======= | 10%
|
|======= | 11%
|
|======== | 11%
|
|======== | 12%
|
|========= | 12%
|
|========= | 13%
|
|========== | 14%
|
|========== | 15%
|
|=========== | 15%
|
|=========== | 16%
|
|============ | 17%
|
|============ | 18%
|
|============= | 18%
|
|============= | 19%
|
|============== | 19%
|
|============== | 20%
|
|============== | 21%
|
|=============== | 21%
|
|=============== | 22%
|
|================ | 22%
|
|================ | 23%
|
|================= | 24%
|
|================= | 25%
|
|================== | 25%
|
|================== | 26%
|
|=================== | 27%
|
|=================== | 28%
|
|==================== | 28%
|
|==================== | 29%
|
|===================== | 29%
|
|===================== | 30%
|
|===================== | 31%
|
|====================== | 31%
|
|====================== | 32%
|
|======================= | 32%
|
|======================= | 33%
|
|======================== | 34%
|
|======================== | 35%
|
|========================= | 35%
|
|========================= | 36%
|
|========================== | 37%
|
|========================== | 38%
|
|=========================== | 38%
|
|=========================== | 39%
|
|============================ | 39%
|
|============================ | 40%
|
|============================ | 41%
|
|============================= | 41%
|
|============================= | 42%
|
|============================== | 42%
|
|============================== | 43%
|
|=============================== | 44%
|
|=============================== | 45%
|
|================================ | 45%
|
|================================ | 46%
|
|================================= | 47%
|
|================================= | 48%
|
|================================== | 48%
|
|================================== | 49%
|
|=================================== | 49%
|
|=================================== | 50%
|
|=================================== | 51%
|
|==================================== | 51%
|
|==================================== | 52%
|
|===================================== | 52%
|
|===================================== | 53%
|
|====================================== | 54%
|
|====================================== | 55%
|
|======================================= | 55%
|
|======================================= | 56%
|
|======================================== | 57%
|
|======================================== | 58%
|
|========================================= | 58%
|
|========================================= | 59%
|
|========================================== | 59%
|
|========================================== | 60%
|
|========================================== | 61%
|
|=========================================== | 61%
|
|=========================================== | 62%
|
|============================================ | 62%
|
|============================================ | 63%
|
|============================================= | 64%
|
|============================================= | 65%
|
|============================================== | 65%
|
|============================================== | 66%
|
|=============================================== | 67%
|
|=============================================== | 68%
|
|================================================ | 68%
|
|================================================ | 69%
|
|================================================= | 69%
|
|================================================= | 70%
|
|================================================= | 71%
|
|================================================== | 71%
|
|================================================== | 72%
|
|=================================================== | 72%
|
|=================================================== | 73%
|
|==================================================== | 74%
|
|==================================================== | 75%
|
|===================================================== | 75%
|
|===================================================== | 76%
|
|====================================================== | 77%
|
|====================================================== | 78%
|
|======================================================= | 78%
|
|======================================================= | 79%
|
|======================================================== | 79%
|
|======================================================== | 80%
|
|======================================================== | 81%
|
|========================================================= | 81%
|
|========================================================= | 82%
|
|========================================================== | 82%
|
|========================================================== | 83%
|
|=========================================================== | 84%
|
|=========================================================== | 85%
|
|============================================================ | 85%
|
|============================================================ | 86%
|
|============================================================= | 87%
|
|============================================================= | 88%
|
|============================================================== | 88%
|
|============================================================== | 89%
|
|=============================================================== | 89%
|
|=============================================================== | 90%
|
|=============================================================== | 91%
|
|================================================================ | 91%
|
|================================================================ | 92%
|
|================================================================= | 92%
|
|================================================================= | 93%
|
|================================================================== | 94%
|
|================================================================== | 95%
|
|=================================================================== | 95%
|
|=================================================================== | 96%
|
|==================================================================== | 97%
|
|==================================================================== | 98%
|
|===================================================================== | 98%
|
|===================================================================== | 99%
|
|======================================================================| 99%
|
|======================================================================| 100%
In diesem Beispiel resultiert für alle drei hierarchischen Cluster das Ergebnis: “Sign reversal: Simpson’s Paradox! Cluster 1-3 are significantly different and in the opposite direction compared to the group!”
7.2 Schiefe der Skalen
Formal ausgedrückt resultiert ein Problem des Simpson-Paradox aus der Situation, das die Wahrscheinlichkeit, dass ein Ereignis “C” und “E” vorliegt größer ist als die Wahrscheinlichkeit, dass das Ereignis “C” nicht vorliegt obwohl “E” vorliegt (Pearl, 2009d).
\[P(E C)>P(E \neg C)\]
Dieses Problem der Schiefe in Daten wird durch verschiedene Einflüsse (z.B. Antwortpreferenzen auf Grund sozialer Erwartung oder kontrastierende Kontexte z.B. Halo-Effekt, Common-Method-Bias etc.) verursacht.
7.2.1 Skalenkorrekturen
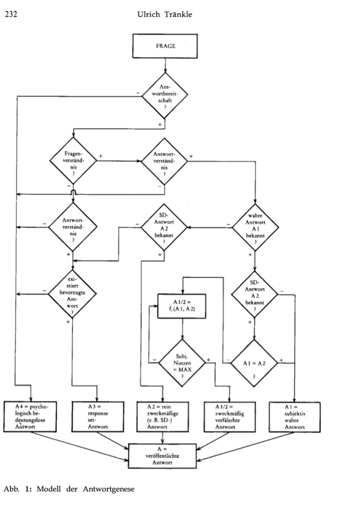
Bewertungen in Form der Zustimmung oder Ablehnung unterliegen einer hohen Subjektivität eigener Ziele, persönlicher Annahmen und Erwartungen. Ein Modell der Antwortgenese liefert z.B. Tränkle (1983, S. 232).

Im Rahmen seiner interkulturellen Werte-Forschung schlägt Schwartz (2006); Schwartz (2007) eine Skalenkorrektur vor, welche solche kulturell bedingten Antworttendenzen minimieren könnte. Derartige Skalenkorrekturen werden nicht unkritisch betrachtet (Witte, Stanciu & Boehnke, 2020) und haben Einfluss auf die Interpretation der skalierten Werte. In Hinblick auf mangelnde Skalenqualität im Sinne hoher Schiefe und fehlender Normalverteilung können derartige Korrekturen als nützlich angesehen werden.
Ein zentrales Item zur Messung von interorganisationalem Vertrauen ist die Aussage: “Unser Partner ist vertrauenswürdig.” Die zugewiesene Skala weist einen Wertebereich von eins (“garnicht”) bis fünf (“voll zutreffend”) auf. Eine erwartete Normalverteilung mit dem Skalenmittelwert von drei ist nicht vorhanden.
data <- read.csv2("data/DatenSS20_21.csv", header=TRUE)
data <- data [,c("D1", "D2", "D3", "D4", "D5", "D6", "D7", "D8",
"D9","D10","D11","D12","D13","D14","D15","D16",
"D17","D18","D19","D20", "D21","E1", "E2", "E3",
"E4", "E5", "E6", "E7", "E8", "E9", "E10", "F1",
"F2", "F3", "F4", "F5", "F6", "F7", "F8", "F9",
"F10","F11","F12", "Ga1","Ga2","Ga3", "Ga4",
"Ga5", "Ga6", "Ga7","Ga8","Ga9","Ga10", "H1",
"H2", "H3", "H4", "H5", "H6", "H7", "H8", "H9",
"I1", "I2", "J1", "J2", "J3", "J4", "J5", "J6",
"J7", "J8", "J9", "J10", "J11", "J12", "K1",
"K2", "K3", "K4","L1", "L2", "L3")]
hist (data$D8)
Dies kann in Korrelations- und Regressionsverfahren zu fehlerhaften Schätzungen führen und falsche Aussagen unterstützen. Nachdem eine Skalenkorrektur durchgeführt wurde, erscheint die Daten bedeutend näher an einer Normalverteilung. Die Funktion “MRAT” (Ratzmann, unveröffentlicht) und die Programmbibliothek “fame” (Hallman, 2021) sind hierfür erforderlich.
hist (df$D8)
7.3 Analyse zusammengefasster Daten
Die hier verwendeten Daten aus drei Messeerhebungen schließen insgesamt 423 Befragungen ein. Im Folgenden werden nur Items berücksichtigt, welche die gleiche Skalierung aufweisen (fünfstufige Ratingskala).
data <- read.csv2("data/DatenSS20_21.csv", header=TRUE)
subdata <- data [,c(
"NR",
"MESSE_ID",
"D1", "D2", "D3", "D4", "D5", "D6", "D7", "D8",
"D9", "D10", "D11", "D12", "D13", "D14", "D15",
"D16", "D17", "D18", "D19", "D20", "D21", "E1",
"E2", "E3", "E4", "E5", "E6", "E7", "E8", "E9",
"E10", "F1", "F2", "F3", "F4", "F5", "F6", "F7",
"F8", "F9", "F10", "F11", "F12", "Ga1", "Ga2",
"Ga3", "Ga4", "Ga5", "Ga6", "Ga7", "Ga8", "Ga9",
"Ga10", "H1", "H2", "H3", "H4", "H5", "H6", "H7",
"H8", "H9", "I1", "I2", "J1", "J2", "J3", "J4",
"J5", "J6", "J7", "J8", "J9", "J10", "J11", "J12",
"K1", "K2", "K3", "K4", "L1", "L2", "L3")]
nrow(subdata)## [1] 423
7.3.1 Stichproben-Effekte
Zunächst soll überprüft werden, ob die Items in den drei Befragungen in gleicher Weise beantwortet wurden. Die zugrundeliegende statistische Frage ist, ‘gehören die Befragten der gleichen Population an’.
Jede Antwort weist in den drei Befragungen eine spezifische Häufigkeitsverteilung auf. Die folgende Abbildung stellt die Häufigkeitsverteilungen der Antworten (1 bis 5) auf die Frage “Unser Unternehmen erzielt im Vergleich zu Wettbewerbern eine bessere Wettbewerbsposition.” für die drei Befragungen dar.
# Datensatz mit n=423
subdata1 <- subset(subdata, MESSE_ID == 1)
subdata2 <- subset(subdata, MESSE_ID == 2)
subdata3 <- subset(subdata, MESSE_ID == 3)
par(mfrow=c(1,3))
hist (subdata1$K4, xlim=c(1,5))
hist (subdata2$K4, xlim=c(1,5))
hist (subdata3$K4, xlim=c(1,5))
Es wird deutlich, dass in Sample 1 kein einziger Befragter die Aussage mit “1” (Bedeutung “garnicht”) beantwortet hat. Betrachten wir nicht die Häufigkeiten, sondern die mittlere Zustimmung zu dieser Aussage, erhalten wir folgendes Ergebniss. Hier wurde die Programm-Bibliothek “psych” (Revelle, 2021) eingesetzt.
# ANOVA
library (psych)
describeBy(subdata$K4,subdata$MESSE_ID)##
## Descriptive statistics by group
## group: 1
## vars n mean sd median trimmed mad min max range skew kurtosis se
## X1 1 117 3.79 0.91 4 3.85 1.48 2 5 3 -0.33 -0.71 0.08
## ------------------------------------------------------------
## group: 2
## vars n mean sd median trimmed mad min max range skew kurtosis se
## X1 1 61 3.59 1.15 4 3.71 1.48 1 5 4 -0.74 -0.1 0.15
## ------------------------------------------------------------
## group: 3
## vars n mean sd median trimmed mad min max range skew kurtosis se
## X1 1 199 3.49 1.01 3 3.54 1.48 1 5 4 -0.31 -0.21 0.07
Die durchschnittliche Zustimmung auf die Frage “Unser Unternehmen erzielt im Vergleich zu Wettbewerbern eine bessere Wettbewerbsposition” beträgt in der ersten Erhebung \(\overline{x}\)=3.79 mit einer Standardabweichung von sd=0.91. Die Mittelwerte in Sample 2 und 3 sind etwas geringer.

Werden die Mittelwertunterschiede in einer Varianzanalyse (ANOVA) hinsichtlich ihrer Signifikanz überprüft, wird die Nullhypothese getestet, dass sich die Mittelwerte innerhalb der Normalverteilung des gemeinsamen Populationsmittelwert (\(\mu\)) befinden. Der resultierende F-Wert in Höhe von 6.19 (p=0.01) weist diese Nullhypothese zurück.
anova <- aov(subdata$K4~subdata$MESSE_ID)
summary(anova)## Df Sum Sq Mean Sq F value Pr(>F)
## subdata$MESSE_ID 1 6.2 6.246 6.192 0.0133 *
## Residuals 375 378.3 1.009
## ---
## Signif. codes: 0 '***' 0.001 '**' 0.01 '*' 0.05 '.' 0.1 ' ' 1
## 46 Beobachtungen als fehlend gelöscht
#pairwise.t.test(subdata$K4, subdata$MESSE_ID, p.adjust="bonferroni")Nicht jede statistische “Signifikanz” in Form eines p≤0.001 ist auch hinreichend relevant. Daher werden Mittelwertunterschiede sinnvollerweise mit p-Wert und Effektstärke \(f\) angegeben. Mit Bezug auf Cohen (1988, S. 284–287) werden Effektstärken als schwach/ “small” (\(f\)≥0.10), mittel/ “medium” (\(f\)≥0.25) oder stark/ “large” (\(f\)≥0.40) bezeichnet. Im gegebenen Fall ist der Effekt der Erhebung auf die mittlere Zustimmung zu der Aussage gering (\(f\)=0.13). Die verwendete Programm-Bibliothek zur Berechnung der Effeltstärken stammt von Signorell (2021).
library(DescTools)
# Berechnung der Effektstärke
e <- EtaSq(anova)
f <- sqrt(e/(1-e))
f## eta.sq eta.sq.part
## subdata$MESSE_ID 0.1285036 0.1285036
Das folgende Skript bestimmt die Effektstärken für alle Variablen und gibt für jede Variable aus, ob ein schwacher, mittlerer oder starker Effekt von der Erhebung ausgeht.
Dabei wird jedoch nicht die Frage geklärt, woher die Unterschiede stammen. In diesem Fall wäre es vorstellbar, dass Unterschiede sowohl durch die Befragung unterschiedlicher Branchen (anderes Antwortverhalten) und/ oder aus einem unterschiedlichen Kontext (anderes Verständnis) durch verschiedene Fragebogenversionen resultieren.
Unter den 83 berücksichtigten Items hat die Erhebung in 22 Fällen (das sind 26 Prozent) einen schwachen Effekt auf die durchschnittliche Zustimmung zu den Items und in einem Fall (H3: Wir arbeiten stets daran, unsere digitalen/digitalisierten Prozesse mit unserem Partner signifikant zu verbessern.”) einen mittleren Effekt.
# Berechnung der Effektstärke
n = ncol(subdata) # <- Daten sind in "subdata" gespeichert
fc = 3 # erste zu vergleichende Spalte
for (i in fc:(n)) {
anova <- aov(subdata[,i] ~ subdata$MESSE_ID) # Messe-ID als Faktor
e <- EtaSq(anova)
f <- sqrt(e/(1-e))
ifelse (f >= 0.4, print(paste(colnames(subdata[i]), "starker Effekt")),
ifelse (f >= 0.25, print(paste(colnames(subdata[i] ), "mittlerer Effekt")),
ifelse (f >= 0.1, print(paste(colnames(subdata[i] ), "schwacher Effekt")),
print(colnames(subdata[i] )) )))
}## [1] "D1"
## [1] "D2 schwacher Effekt"
## [1] "D3"
## [1] "D4"
## [1] "D5"
## [1] "D6"
## [1] "D7 schwacher Effekt"
## [1] "D8 schwacher Effekt"
## [1] "D9 schwacher Effekt"
## [1] "D10"
## [1] "D11 schwacher Effekt"
## [1] "D12 schwacher Effekt"
## [1] "D13"
## [1] "D14"
## [1] "D15"
## [1] "D16"
## [1] "D17"
## [1] "D18"
## [1] "D19"
## [1] "D20"
## [1] "D21"
## [1] "E1"
## [1] "E2"
## [1] "E3"
## [1] "E4"
## [1] "E5 schwacher Effekt"
## [1] "E6"
## [1] "E7"
## [1] "E8"
## [1] "E9"
## [1] "E10"
## [1] "F1 schwacher Effekt"
## [1] "F2 schwacher Effekt"
## [1] "F3 schwacher Effekt"
## [1] "F4"
## [1] "F5 schwacher Effekt"
## [1] "F6 schwacher Effekt"
## [1] "F7 schwacher Effekt"
## [1] "F8"
## [1] "F9"
## [1] "F10"
## [1] "F11 schwacher Effekt"
## [1] "F12"
## [1] "Ga1"
## [1] "Ga2"
## [1] "Ga3"
## [1] "Ga4"
## [1] "Ga5"
## [1] "Ga6"
## [1] "Ga7"
## [1] "Ga8"
## [1] "Ga9"
## [1] "Ga10"
## [1] "H1 schwacher Effekt"
## [1] "H2"
## [1] "H3 mittlerer Effekt"
## [1] "H4 schwacher Effekt"
## [1] "H5 schwacher Effekt"
## [1] "H6"
## [1] "H7"
## [1] "H8"
## [1] "H9"
## [1] "I1 schwacher Effekt"
## [1] "I2 schwacher Effekt"
## [1] "J1"
## [1] "J2"
## [1] "J3"
## [1] "J4"
## [1] "J5"
## [1] "J6"
## [1] "J7"
## [1] "J8"
## [1] "J9"
## [1] "J10"
## [1] "J11"
## [1] "J12"
## [1] "K1 schwacher Effekt"
## [1] "K2 schwacher Effekt"
## [1] "K3"
## [1] "K4 schwacher Effekt"
## [1] "L1"
## [1] "L2"
## [1] "L3"
7.3.2 Fehlende Werte
“In der Realität existiert praktisch kein Datensatz, dessen Elemente vollständig vorhanden sind” (Backhaus & Blechschmidt, 2009, S. 266) und in “fast jeder empirischen Untersuchung” (Backhaus & Blechschmidt, 2009, S. 265) finden sich fehlende Werte (missings). Der Umgang mit fehlenden Werten ist ein höchst strittiges Thema. Ein fallweiser Ausschluss von Fällen mit fehlenden Werten ist üblich, kann jedoch Konsequenzen für die Ergebnisse einer Untersuchung aufweisen (Backhaus & Blechschmidt, 2009).
Eine differenzierte Kategorisierung von fehlenden Werten geht auf Rubin (1976) zurück. Demnach kann ein fehlender Wert als zufällig (Missing At Random; MAR) angesehen werden, wenn die Wahrscheinlichkeit für das Auftreten eines fehlenden Wertes über alle Variablen und alle Ausprägungen der Variable gleich ist (Rubin, 1976; Schafer & Graham, 2002).
Im Falle von völlig zufällig und unsystematisch verteilten fehlenden Werten (Missing Completely At Random; MCAR) sind die fehlenden Werte unabhängig von den Elementen des Datensatzes. D.h. In einem Datensatz ist die Wahrscheinlichkeit der fehlenden Werte für jede Variable gleich hoch. Sind die fehlenden Wert nicht zufällig verteilt, werden sie als Missing Not At Random (MNAR) angesehen (Buuren & Groothuis-Oudshoorn, 2011; Schafer & Graham, 2002).
Um solche Muster von fehlenden Werten zu visualisieren, kann die Programm-Bibliothek “VIM” (Kowarik & Templ, 2016; Templ et al., 2021) eingesetzt werden.
library(VIM)
mice_plot <- aggr(subdata, col=c('navyblue','yellow'),
numbers=TRUE, sortVars=TRUE,
labels=names(subdata), cex.axis=.7,
gap=3, ylab=c("Missing data","Pattern"))
##
## Variables sorted by number of missings:
## Variable Count
## H9 0.60992908
## H7 0.54609929
## H1 0.54137116
## H2 0.54137116
## H6 0.54137116
## H8 0.53900709
## D18 0.52482270
## D15 0.52245863
## D16 0.52245863
## D19 0.52245863
## J4 0.52245863
## D20 0.52009456
## J3 0.52009456
## J12 0.52009456
## D17 0.51773050
## D21 0.51773050
## J5 0.51773050
## J6 0.51773050
## J7 0.51773050
## J8 0.51773050
## J9 0.51536643
## J11 0.51536643
## J10 0.51300236
## J1 0.51063830
## J2 0.51063830
## E7 0.32624113
## E4 0.32387707
## E6 0.32387707
## E9 0.32387707
## E10 0.32387707
## E8 0.32151300
## E5 0.31442080
## E3 0.31205674
## Ga10 0.31205674
## Ga8 0.30969267
## Ga9 0.30969267
## Ga7 0.30732861
## E1 0.30496454
## E2 0.30496454
## Ga1 0.29787234
## Ga6 0.29787234
## Ga5 0.29550827
## Ga2 0.28841608
## Ga3 0.28841608
## Ga4 0.28841608
## I2 0.27423168
## H5 0.26950355
## H4 0.26713948
## H3 0.26477541
## I1 0.26241135
## F12 0.25295508
## F10 0.25059102
## F11 0.24822695
## F9 0.24586288
## D6 0.24113475
## F4 0.24113475
## F5 0.24113475
## F8 0.24113475
## F6 0.23877069
## F7 0.23877069
## D14 0.23640662
## F3 0.23640662
## D9 0.23404255
## D13 0.23404255
## D5 0.23167849
## D7 0.23167849
## F1 0.23167849
## F2 0.23167849
## D12 0.22931442
## D4 0.22695035
## D8 0.22695035
## D3 0.22222222
## D1 0.21985816
## D2 0.21985816
## D11 0.21985816
## D10 0.21749409
## K3 0.13475177
## K1 0.11583924
## K2 0.11583924
## K4 0.10874704
## L3 0.09692671
## L1 0.09456265
## L2 0.09456265
## NR 0.00000000
## MESSE_ID 0.00000000
Das R-Programm-Bibliothek “MICE” (Buuren, 2021; Buuren & Groothuis-Oudshoorn, 2011) bietet anschließend unterschiedliche Methoden zur Ersetzung (Imputation) von fehlenden Daten:

# MISSING Data Imputation
library(mice)
# The quickpred() function assumes that the correlation is a
# sensible measure for the data at hand (e.g., order of factor
# levels should be reasonable).
# Im Folgenden werden nur Prädiktoren ausgewählt, welche
# Korrelationen >0.50 aufweisen
# pred <- quickpred(subdata, minpuc = 0.5)
# pred # gibt die Prädiktormatrix aus
# pred [, "NR"] <- 0 # <- "NR" als Prädiktor zurückweisen
# pred [, "MESSE_ID"] <- 0 # <- MESSE_ID ausschließen ("0")
# imp <- mice (subdata, pred = quickpred(subdata, minpuc = 0.5)) Im Folgenden wurde die Bayesische Regression als Methode zur Imputation gewählt und für die Anzahl der maximalen Iterationen verschiedene Werte von maxit=85 bis 5000 verwendet. Aus einem nachfolgenden einfachen Strukturgleichungsmodell mit den imputierten Daten und der Analyse der Modell-Fit-Indizes, erscheint in dieser Imputation ein Iterationswert von 1000 als geeignet.

# MISSING Data Imputation
library(mice)
# imp <- mice (subdata, meth="norm", pred=pred, m=1, maxit=1000,
# seed=1899) # Bayesian linear regression
# completedata <- complete(imp)
# write.table(complete(imp,1),"study1-3_norm v10_2.txt",
# col.names=TRUE, row.names=FALSE )